• 草莓APP污下载,草莓影视污污版,草莓视频三级片,草莓视频黄色免费

    草莓APP污下载機器人培訓機構,打造優秀草莓影视污污版培訓機器視覺培訓中心。
    17722706519
    cs

    PLC新手福利!大神給你講解從原理圖到程序的經典實例

    發布時間: 2019-08-06發布者: 瀏覽量: 2317

    1、噴泉控製


    (1)明確係統控製要求

    係統要求用兩個按鈕來控製A、B、C三組噴頭工作(通過控製三組噴頭的泵電動機來實現),三組噴頭排列如下圖所示。

    係統控製要求具體如下:

    當按下起動按鈕後,A組噴頭先噴5s後停止,然後B、C組噴頭同時噴,5s後,B組噴頭停止、C組噴頭繼續噴5s再停止,而後A、B組噴頭噴7s,C組噴頭在這7s的前2s內停止,後5s內噴水,接著A、B、C三組噴頭同時停止3s,以後重複前述過程。按下停止按鈕後,三組噴頭同時停止噴水。下圖為A、B、C三組噴頭工作時序圖。



    (2)確定輸入/輸出設備,並為其分配合適的I/O端子

    噴泉控製需用到的輸入/輸出設備和對應的PLC端子見下表:


    (3)繪製噴泉控製電路圖


    控製電路圖


    (4)編寫PLC控製程序

    啟動STEP 7-Micro/WIN編程軟件,編寫滿足控製要求的梯形圖程序,編寫完成的梯形圖如下圖所示。

    梯形圖

    下麵對照控製電路來說明梯形圖的工作原理:

    (1)起動控製


    (2)停止控製

    2、交通信號燈控製

    (1)明確係統控製要求

    係統要求用兩個按鈕來控製交通信號燈工作,交通信號燈排列如下圖所示。

    係統控製要求具體如下:

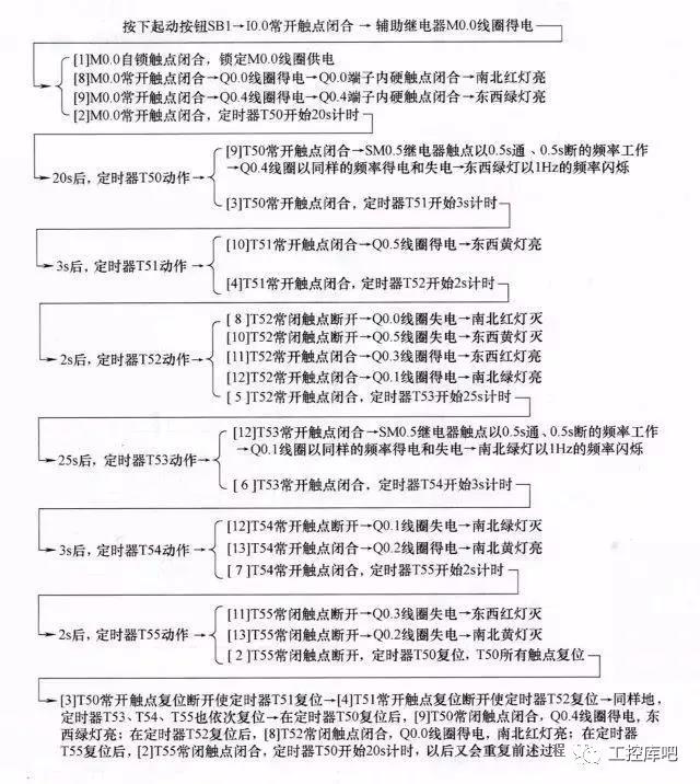
    當按下起動按鈕後,南北紅燈亮25s,在南北紅燈亮25s的時間裏,東西綠燈先亮20s再以1次/s的頻率閃爍3次,接著東西黃燈亮2s,25s後南北紅燈熄滅,熄滅時間維持30s,在這30s時間裏,東西紅燈一直亮,南北綠燈先亮25s,然後以1次/s頻率閃爍3次,接著南北黃燈亮2s。以後重複該過程。按下停止按鈕後,所有的燈都熄滅。交通信號燈的工作時序如下圖所示。

    (2)確定輸入/輸出設備,並為其分配合適的I/O端子

    交通信號燈控製需用到的輸入/輸出設備和對應的PLC端子見下表。



    (3)繪製交通信號燈控製電路圖


    控製電路圖


    (4)編寫PLC控製程序

    啟動STEP 7-Micro/WIN編程軟件,編寫滿足控製要求的梯形圖程序,編寫完成的梯形圖如下圖所示。


    梯形圖

    在上圖所示的梯形圖中,采用了一個特殊的輔助繼電器SM0.5,稱為觸點利用型特殊繼電器,它利用PLC自動驅動線圈,用戶隻能利用它的觸點,即畫梯形圖裏隻能畫它的觸點。SM0.5能產生周期為1s的時鍾脈衝,其高低電平持續時間各為0.5s,以上圖梯形圖網絡9為例,當T50常開觸點閉合,在1s內,SM0.5常閉觸點接通、斷開時間分別為0.5s,Q0.4線圈得電、失電時間也都為0.5s。


    下麵對照控製電路和時序圖來說明梯形圖工作原理:

    (1)起動控製

    (2)停止控製

    3、多級傳送帶控製


    (1)明確係統控製要求

    係統要求用兩個按鈕來控製傳送帶按一定方式工作,傳送帶結構如下圖所示。

    係統控製要求具體如下:

    當按下起動按鈕後,電磁閥YV打開,開始落料,同時一級傳送帶電動機M1起動,將物料往前傳送,6s後二級傳送帶電動機M2起動,M2起動5s後三極傳送帶電動機M3起動,M3起動後4s後四級傳送帶電動機M4起動。


    當按下停止按鈕後,為了不讓各傳送帶上有物料堆積,要求先關閉電磁閥YV,6s後讓M1停轉,M1停轉5s後讓M2停轉,M2停轉4s後讓M3停轉,M3停轉3s後讓M4停轉。

    (2)確定輸入/輸出設備,並為其分配合適的I/O端子

    多級傳送帶控製需用到的輸入/輸出設備和對應的PLC端子見下表。

    (3)繪製多級傳送帶控製電路圖

    控製電路圖

    (4)編寫PLC控製程序

    啟動STEP 7-Micro/WIN編程軟件,編寫滿足控製要求的梯形圖程序,編寫完成的梯形圖如下圖所示。

    梯形圖

    下麵對照控製電路來說明梯形圖的工作原理。


    (1)起動控製

    (2)停止控製

    4、車庫自動門控製

    (1)明確係統控製要求

    係統要求車庫門在車輛進出時能自動打開關閉,車庫門控製結構如下圖所示。


    係統控製具體要求如下:

    在車輛入庫經過入門傳感器時,入門傳感器開關閉合,車庫門電動機正轉,車庫門上升,當車庫門上升到上限位開關處時,電動機停轉;車輛進庫經過出門傳感器時,出門傳感器開關閉合,車庫門電動機反轉,車庫門下降,當車庫門下降到下限位開關處時,電動機停轉。


    在車輛出庫經過出門傳感器時,出門傳感器開關閉合,車庫門電動機正轉,車庫門上升,當門上升到上限位開關處時,電動機停轉;車輛出庫經過入門傳感器時,入門傳感器開關閉合,車庫門電動機反轉,車庫門下降,當門下降到下限位開關處時,電動機停轉。


    (2)確定輸入/輸出設備,並為其分配合適的I/O端子

    車庫自動門控製需用到的輸入/輸出設備和對應的PLC端子見下表:



    (3)繪製車庫自動門控製電路圖

    控製電路圖


    (4)編寫PLC控製程序

    啟動STEP 7-Micro/WIN編程軟件,編寫滿足控製要求的梯形圖程序,編寫完成的梯形圖如下圖所示。

    梯形圖

    下麵對照控製電路來說明梯形圖的工作原理。

    (1)入庫控製過程


    (2)出庫控製過程


    文章來源:互聯網,草莓APP污下载機器人http://www.zhihujiaoc.com整理發布


    聯係草莓APP污下载


    佛山總部:南海區獅山一環興業路中國機器人集成創新中心
    河北校區:唐山市曹妃甸區曹妃甸職業技術學院行知路25號

    谘詢熱線:17722706519 盧老師(微信同號)

    Copyright © 2018 All Rights Reserved 草莓APP污下载機器人版權所有  www.zhihujiaoc.com 站備案號:粵ICP備46090391號

     中國(廣東)機器人集成創新中心 廣州、深圳、東莞、佛山、武漢草莓影视污污版培訓   佛山草莓APP污下载機器人技術服務有限公司 正規的草莓影视污污版培訓機構、機器視覺培訓、PLC編程培訓學校 技術支持:優博科技

    網站地圖